注意:无需加好友,先把此文分享至朋友圈中,然后直接扫描二维码入群领取(群公告中有百度网盘链接)

注意:此群为纯绿色技术学习交流群(同行勿入),群中配置了机器人会自动踢人,不要在群内发链接,二维码,小程序链接等,不然被机器人踢出群之后再也无法再加入我们的任何技术微信群了!!!
■目录



■系统应用需求

■步骤1_确定应用需求


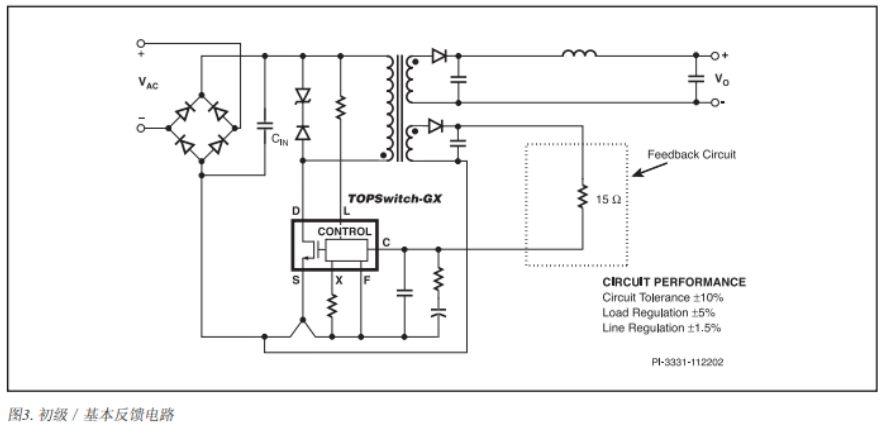
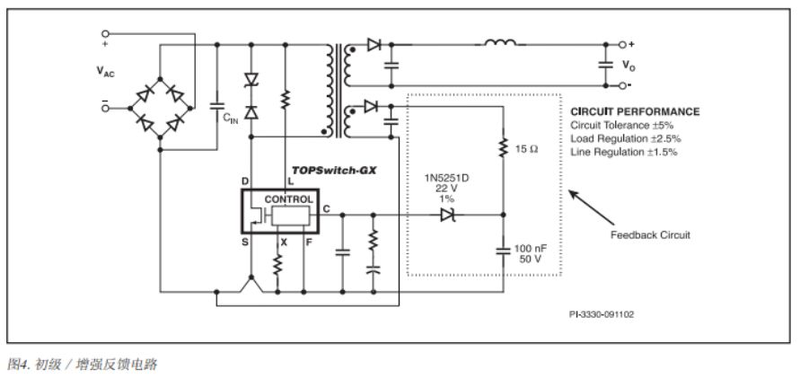
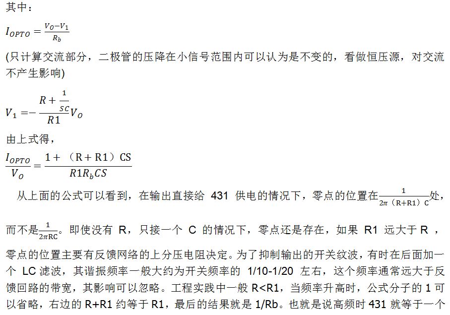
■步骤2_根据应用需求选择反馈电路和偏置电压VB





■步骤3_确定最小和最大直流输入电压VMIN和VMAX,并基于输入电压和PO选择输入存储电容CIN的容量







■步骤4_输入整流桥的选择



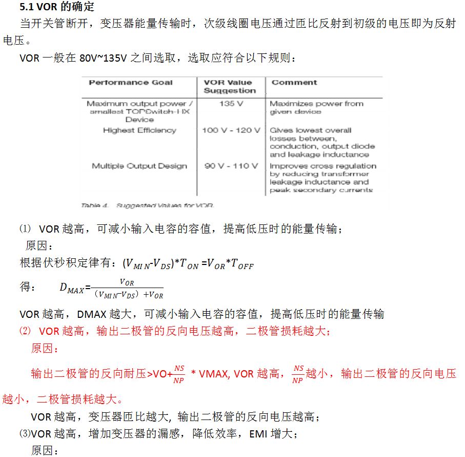
■步骤5_确定发射的输出电压VOR以及钳位稳压管电压VCLO







■步骤6_对应相应的工作模式及电流波形设定电流波形参数KP




■步骤7_根据VMIN和VOR确定DMAX

■步骤8_计算初级峰值电流IP、输入平均电流IAVG和初级RMS电流IRMS



■步骤9_基于AC输入电压,VO、PO以及效率选定MOS管芯片
■步骤10_设定外部限流点降低的ILIMIT降低因数KI

■步骤11_通过IP和ILIMIT的比较验证MOS芯片选择的正确性

■步骤12_计算功率开关管热阻选择散热片验证MOS芯片选择的正确性

■步骤13_计算初级电感量LP


■步骤14_选择磁芯和骨架,再从磁芯和骨架的数据手册中得到Ae,Le,Al和BW的参考值















■步骤16_计算次级绕组圈数Ns以及偏置绕组圈数NB

■步骤17_确定初级绕组线径参数OD、DIA、AWG

■步骤18_步骤23-检查Bm、CMA、以及lg。如果有必要可以通过改变L、Np或Ns磁芯/骨架的方法对其进行迭代,知道满足规定的范围


■步骤24 –确认Bp≤4200高斯。如有必要,减小限流点降低因数Ki

■步骤25 –计算次级峰值电流Isp

■步骤26 –计算次级RMS电流Irms

■步骤27 –确定次级绕组线径参数ODs、DIAs、AWGs


■步骤28 –确定输出电容的纹波电流Iripple

■步骤29 –确定次级及偏置绕组的最大峰值反向电压PIVs,PIVb

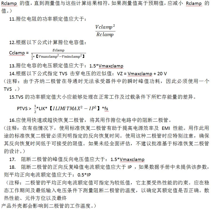
■步骤30 –参照表8,基于VOR及输出类型选择初级钳位电路中使用的钳位稳压管以及阻断二极管

■步骤31 –根据表9选择输出整流管


■步骤32 –输出电容的选择

■步骤33 –后级滤波器电感L和电容C的选择

■步骤34 –从表10选择偏置绕组的整流管

■步骤35 –偏置绕组电容的选择

■步骤36 –控制极引脚电容及串联电阻的选择

■步骤37 –根据图3、4、5及6中所示的参考反馈电路的类型,选用相应的反馈电路元件


■步骤38 –环路动态补偿设计







































