首批试点名单公示,7个储能项目入选

行家说储能 2026-01-09 20:07

激活星标第一时间掌握前沿趋势


昨日(即1月8日),国家能源局综合司公示了《新型电力系统建设能力提升试点(第一批)名单》,共有43个试点项目和10个试点城市名单。

其中储能相关项目有7个,从试点方向上来看含6个构网型技术应用,主要分布在内蒙古、浙江、安徽、云南、山西和甘肃,涉及项目单位有中能建、国电、华能、南瑞继保、南网储能、吴起经协绿色能源科技有限公司、巨化新能源等。

入选的包头市双良园区构网型储能项目,以“新能源+新型储能”协同发展为总体思路,规划总规模涵盖新能源与新型储能。其中,新能源部分以“风光同场”方式集约布置,储能系统创新采用低压集中构网型技术,单组容量30MW,总规模达10.2万千瓦/40.8万千瓦时,可模拟同步发电机特性,主动提供电压与频率支撑,如同为电网装上“数字同步发电机”,具备突出的电网支撑与系统调节能力。
浙江龙游共享储能项目总规模80MW/160MWh,其中专门配置10MW/20MWh构网型单元,为园区企业提供灵活稳定的共享电力服务,创新采用“集中建设+按需共享”模式,服务多个园区企业,设备利用率提升30%以上,度电成本降至0.2元内。 
云南文山市丘北独立储能项目以200MW/400MWh规模领跑,采用冷板式液冷技术,其中包含20MW/40MWh钠离子电池系统,是全国首个大型锂钠混合构网型储能站。
陕西省延安市吴起经协构网型储能项目位于陕西省延安市吴起县吴仓堡镇黄土高原山地,海拔1550-1625米,占地约90亩,规划含75台升压变流一体机、150台储能电池仓,配套1座110kV升压站及4.5公里送出线路。
另外,甘肃巨化新能源(玉门)有限公司玉门北山1GW风电场项目建设地点涉及酒泉市玉门市,拟用地总面积15.5620公顷,项目总装机规模为1GW,主要建设安装160台风力发电机组和160台机组变电站,新建1座330kV升压站及运行管理中心,配套建设对外交通道路。配套储能系统配置规模为150MW/600MWh。
此外,名单中涉及7个微电网项目,主要分布在吉林、江苏、河南、湖北、广东、新疆,项目单位包括中石油、上海大屯能源、国网、国电投、华电、国电投、新疆华能能源。

另悉,今日(1月9日)工信部等五部门发布《工业绿色微电网建设与应用指南(2026—2030年)》,工业绿色微电网主要包括可再生能源发电、工业余能利用、清洁低碳氢制取与利用、新型储能应用、电能变换与柔性互联、数字化能碳管理等设施或系统。工业企业和园区新建太阳能、风能等可再生能源发电每年就近就地自消纳比例原则上不低于60%;电力现货市场连续运行地区,分布式光伏可通过聚合方式接入用户侧电网或与用户开展专线供电,采用自发自用余电上网模式参与现货市场,上网电量占总可用发电量的比例不超过20%。持续提升可再生能源发电设施接入电网承载力和调控能力,实现“可观、可测、可调、可控”。


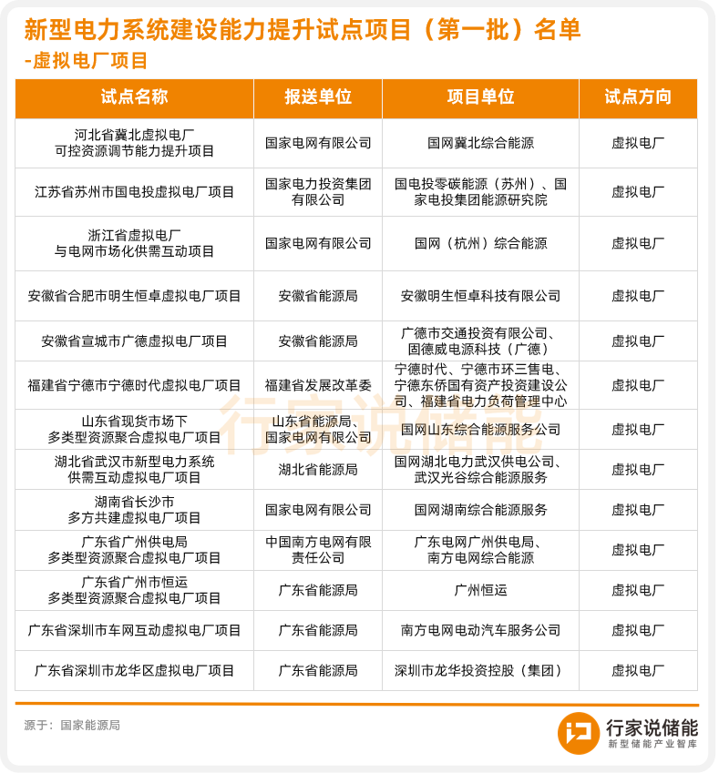
13个虚拟电厂,主要分布在河北、江苏、浙江、安徽(2个)、附件、山东、湖北、湖南、广东(4个),涉及项目单位包括国网、国电投、安徽明生恒卓、交投、固德威、宁德时代、广州恒运、南网、龙华投资控股等。


10个试点城市,包括河北省张家口市、内蒙古自治区包头市、辽宁省沈阳市、江苏省常州市、浙江省宁波市、福建省宁德市、山东省青岛市、湖北省襄阳市、广东省广州市、贵州省贵阳市(含贵安新区)。

往期精选

  • 392GWh!2026年储能走向引热议

  • 储能行家极光奖11大奖项名单公布

  • 超3.2GWh!晶科、南都新签储能订单



让更多人看到有价值的信息!

    评论
    • 文:候煜、陈昊编辑:cc孙聪颖多年前,中国入世谈判首席代表龙永图在接受《华尔街科技眼》创始人采访时曾抛出一个鲜明观点:家电行业是国内“最皮实”的行业。在入世初期各领域普遍需要政策保护,唯独家电行业未受特殊庇护,却走出了相对稳健的发展路径。无论是全球市场知名度,还是行业整体营收规模,家电行业长期保持着稳固态势。而且,相较于始终站在风口、聚焦聚光灯下的互联网行业,家电行业始终略显低调。“稳”意味着行业变数少,也意味着从业者可以有一定的路径依赖。曝光度低意味着相对较少的关注和解读,于职业经理人而言,反
      华尔街科技眼 2025-12-30 12:56 2170浏览
    • 在智能家居的网络架构中,Wi-Fi、蓝牙、Zigbee与Thread等通信协议是实现设备无线互联与协同控制的底层逻辑。然而,这些协议在标准体系、寻址方式与网络管理机制上却彼此独立,缺乏统一的互操作框架,在进行跨协议组网时需要依赖中心网关作为“翻译桥梁”,这不仅抬高了全屋智能的部署成本,还增加了系统的网络复杂度与不稳定性。在此背景下,行业迫切地需要一种能跨协议、跨生态与跨品牌通信的统一标准来破局,从而在根本上解决智能家居场景中设备难互联、生态难融合与通信不稳定等问题,将智能家居从“平台主导”阶段全
      华普微HOPERF 2026-01-07 11:08 417浏览
    • 坚 守2025年于风雨飘摇中逝去。多年来,我如老牛耕垦,在这片希望的田野上持续耕耘。尽管每年收成不一、亦因人而异,但“老骥伏枥,志在千里”的古训,始终激励着我前行。过去一年,职场中虽遇波澜,然心境渐趋平和。恰如苏轼《观潮》诗中所喻:庐山烟雨浙江潮,未至千般恨不消。到得还来别无事,庐山烟雨浙江潮。历事后方知,潮起潮落不过常态,唯有坚守本心、专注所为,方能穿透迷雾、踏实前行。一、专利布局与维护全年围绕核心技术及新产品,累计申报发明专利3项、实用新型专利1项,其中2项发明专利已进入实质审查阶段。系统
      广州铁金刚 2026-01-09 10:40 258浏览
    •   今天,做清理,想把闲置有点毛病了的一个老收录机看看还能不能用?  拿起电源线,呵呵,这线早就变硬了,拿到插头,准备插到电源插座上,哈哈,不声不响,插头断掉啦!  拿到了工作台,准备行动,拆解、检查、判断可否修复?  这可是一台够老的机器啦!1985年7月3日买的一台三洋牌手提式立体声收录机,那时是很时兴时髦的产品,发票和说明书都在。  前后左右上下都看了看,   SANYO STEREO RADIO CASSETTE RECORDER MODEL NO. M9805F  SANYO ELE
      自做自受 2026-01-06 21:15 722浏览
    • 在电子电路中,石英晶体谐振器作为核心频率控制元件,其性能直接影响系统的稳定性和可靠性。为了确保晶体谐振器与电路实现最佳匹配,设计工程师需重点关注以下几个核心要素:一、负性阻抗:振荡稳定性的基石负性阻抗(-R)是振荡电路起振的关键参数,其大小直接决定振荡的可靠性和稳定性。根据行业标准,负性阻抗应至少达到晶体谐振阻抗(Rr)的3倍,而实际设计中建议提升至5倍以上,以缩短起振时间并增强抗干扰能力。设计要点:‌增益优化‌:通过调整振荡回路增益(gm)来提升负性阻抗,例如在皮尔斯振荡器中合理设置反馈电阻(
      TKD泰晶科技 2025-12-30 14:06 183731浏览
    • 在高速数据传输的现代世界中,光模块扮演着至关重要的角色。它们如同信息高速公路上的“快递员”,负责将电信号转换为光信号进行远距离传输,再将光信号转换回电信号供设备使用。然而,在这看似简单的光-电转换过程中,有一个不起眼却不可或缺的元件在默默工作——它就是晶振,或称石英晶体振荡器。晶振:电子设备的“心跳”晶振的核心功能是产生稳定的时钟信号。想象一下,如果一场音乐会没有统一的节拍,演奏会变得混乱不堪。同样,在电子设备中,晶振提供的高精度时钟信号就像乐队的指挥,确保所有部件同步工作。在光模块中,这个“指
      TKD泰晶科技 2026-01-04 15:34 1099浏览
    •         本月17日南京地区发生了一次导航严重偏离的事件,一时互联网、金融、军迷等人群议论纷纷。19号,“南京卫星协会”微信公众号给出了一篇分析文章,官媒和社媒纷纷转载,视为结案。但是不知道为什么,今天我去找了一下,没找到这篇文章。                        根据公开资料,我把北斗、GPS和G
      电子知识打边炉 2025-12-28 22:55 801浏览
    • 1. 概述与核心目标本测评聚焦于 Raspberry Pi 最新推出的双核 Cortex-M33 微控制器 RP2350,探索其在业余无线电卫星通信场景下的可行性。通过集成 Semtech SX1255 射频收发器,构建一套兼具低成本、低功耗、高灵活性的通信节点。核心目标:验证 RP2350 + SX1255 组合在 435–438 MHz 业余卫星频段 的通信能力;评估其作为 LEO 纳卫星(CubeSat)载荷 的功耗、算力与可靠性;打造面向青少年与无线电爱好者的 开源科普套件,支持从基础
      牧童颜罗马 2025-12-28 12:13 1943浏览
    • 分享一个最新的便携微孔雾化装置的原理图,主要功能为驱动微孔雾化,兼具外围的升压和检水。适合:可以适用于医用微网雾化器、桌面加湿器、补水仪或者香氛仪的雾化驱动电路参考。特点:整体硬件成本低,具备自动扫频追频以及自动检水功能,按键和指示灯设计方便简洁主要逻辑功能需求雾化片:108KHz,16mm直径,微孔超声波雾化片雾化驱动:自动扫频追频,雾化量另行标定,名义雾化速率:4mg/s按键1: 长按开机,再次长按关机;关机状态下进入低功耗以节省电池电量;按键1在开机状态下循环,高-中-低档位控制雾化速率档
      努力精进的硬件 2025-12-30 09:53 1036浏览
    •        面包板社区选品绝对优品!首先感谢面包板及工作人员在这之前策划了很多可以赚取E币的活动(发技术帖、分享项目经验、回答问题、参会、11-12月每天坚持签到领E币),每一个都几乎与了,所以获利不少,这次活动力度之大更是前所未有,买东西返现!!!再次感谢,比心!!!来看看我买了哪些好宝贝:                     
      甜椒的尾巴 2025-12-31 09:37 2157浏览
    • 2026年了,过去的一年工作和家庭事情都比较多,来面包板比较少。2026年事情好了很多,可以多来面包板分享自己的工作。 在新的一年里。工作方面,继续努力,自己的公司把业务都办理完成,能顺利营业就可以,主要也是为了自己工作方便。主业还是多参加比赛。具体的目标:(1)公司工商注册等都完成。(2)参加教学比赛2次。(3)完成论文3篇,一个项目论文,一个会议论文,这个是确定的,必须完成,自己在写一个论文。(4)参加一次技能比赛,视觉的比赛。 有时候运气也很重要,不是自己的也不去强求了
      curton 2026-01-05 09:59 76688浏览
    • 俄乌战场:无人化与智能化武器的实战检验与未来启示 1. 无人机大显身手,广阔天地大有作为但也是地面移动目标的梦魇 无人机图片展示一栏       俄乌冲突中,无人机已成为核心作战力量,双方构建“高低搭配、多型协同”体系。俄罗斯以“猎户座”察打一体无人机、“柳叶刀”巡飞弹为主,乌克兰则依靠“旗手”TB-2、西方援乌的“弹簧刀”及改装民用大疆无人机。在实战中,无人机实现全时段侦察,为炮兵提供精准引导,巡飞弹更是凭借低成本和“蜂群”能力,对装甲车辆、炮兵阵地
      追忆流年寻梦少年 2025-12-25 11:10 2776浏览
    • 文:郭楚妤编辑:cc孙聪颖在硬核的美国科技展上,看到软萌的国宝大熊猫,是不是有一种反差感?这次,长虹将这份独特的“AI科技+国宝熊猫文化”带到了美国拉斯维加斯的CES展上,通过熊猫主题AI家电,以及全品类AI产品,在全球舞台上讲述着属于“东方智慧”的故事。于是,在此次CES展会上,你可以看到AI科技被赋予了文化的温度和脉络。打开长虹AI TV,智能体伙伴“熊猫小白”上线,化身全天候全场景的陪伴者。打开电视里的“熊猫乐园”,能够实时看到熊猫啃竹子、玩耍的治愈画面,仿佛把四川的竹林生态带到了身边。长
      华尔街科技眼 2026-01-08 15:22 389浏览
    • 2026年1月6日,美国CES展会上有一则重磅消息,芬兰初创公司Donut Lab正式推出全球首款可量产全固态电池,该电池不仅实现5分钟满电、10万次循环寿命的性能飞跃,更已完成OEM量产适配,搭载该电池的电动摩托车将于今年第一季度交付用户。这一突破标志着长期停留在实验室阶段的全固态电池技术正式迈入商业化落地阶段,有望彻底解决传统锂电池续航短、充电慢、安全隐患三大核心痛点,为新能源产业带来颠覆性变革。这款全固态电池的性能参数堪称“碾压级”超越传统锂电池。据官方披露,其能量密度达到400Wh/kg
      面包超人Tech 2026-01-09 09:23 264浏览
    我要评论
    0
    点击右上角,分享到朋友圈 我知道啦
    请使用浏览器分享功能 我知道啦