新品
旋转变压器(Resolver):简称旋变,是一种利用全局效应的电磁式传感器,用来测量旋转物体的角位移和角速度,可以长期耐受严苛条件,是恶劣条件下系统的完美选择,在新能源车电驱、工业伺服电机、机器人关节等领域被广泛关注。
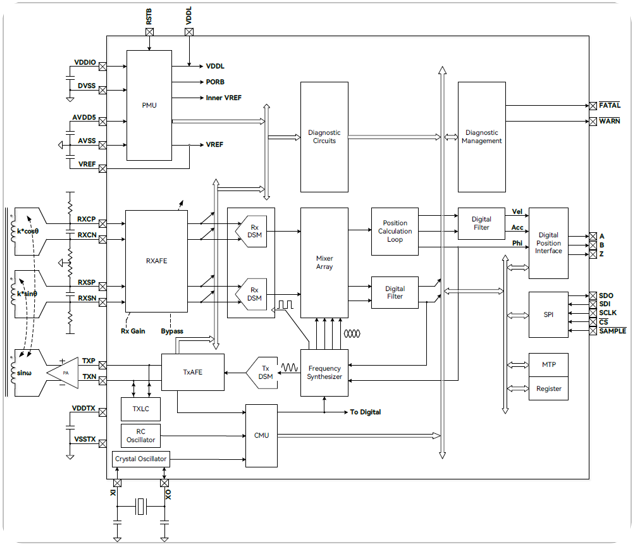
在具有强烈震动等严苛工况下的位置感知,如何同时实现高密度、高精度与高可靠性?为此,峰岹科技(A股股票代码:688279.SH;H股股票代码:01304.HK)始终以技术突破来回应市场期待,即将推出高性能旋变解码芯片SR3511N,以及创新型双磁式旋变传感器产品,致力于为运动控制领域提供高性能、高密度的精准位置传感器方案。无论是工业伺服驱动器、机器人关节,还是智能家电、新能源汽车,双磁式旋变及旋变解码产品都将为电机角度和速度检测带来前所未有的新体验!
l 10~16位可调分辨率,精准捕捉
l 内置正弦波激励,简化设计
l 3125rps超高速跟踪,无惧极限转速
l 全集成解算环路,实时输出角度+速度信息
l 智能自适应调节算法
l 多种旋变误差补偿算法
l 适用于传统的绕线式和磁阻式旋变,以及新型的双磁式旋变解码

l 创新型编码器技术,高紧凑的电磁结构适用于众多的应用场景
l 可以是绝对式,或者增量式的角度检测电磁模式
l 可以低成本实现双通道的角度检测电磁模式
l 优良的抗杂散磁场干扰能力
l 高精度、低温漂、低噪声、高可靠性
l 灵活的设计,为多种应用场景提供可快速实现的专用旋变

峰岹科技高性能旋变解码芯片SR3511N,以及创新型的双磁式旋变技术,为旋变本体和旋变传感器、为“精准位置解决方案”、为下一代高可靠、高密度、高性能电机控制系统提供精准感知。
