EDN作者Cor Van Rij曾经在“
一个简单的电路,让您更准确地表征JFET”一文中介绍了用于测量JFET特性的电路,那是个非常巧妙的设计,尤其是那个以五引脚测试座对应所有JFET引脚配置的方式,更是值得注意。
本文则是在沿用该测试座架构下,提出一个更简单的电路版本。唯一的需求是准备两个数字万用表(DMM),这样测量时可以保持测量结果。除了精度之外,开发这个测试仪时也设定了以下几个目标:
电路必须简单到能在无须定制化印刷电路板的情况下即可制作,因为仅需做出一台测试仪。
尽量使用手边已有的组件。
在使用单一电源的前提下,同时支持N沟道与P沟道组件。
能接受广泛范围的供电电压。
具备限流功能,并在达到限制时以LED指示。
电路设计
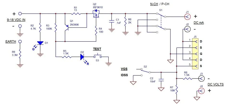
最终电路如图1所示。

图1:使用五引脚测试座进行JFET特性测量的电路。此配置需搭配两台DMM。
Q1、Q2、R1、R3、R5、D2以及测试按钮S3共同构成简易的限流电路(R4则为寄生振荡抑制电阻,又称Q-killer)。
S3做为电源开关,向极性反转开关S1提供电源,而S2则用来选择测量类型。J1与J2是设定为测量漏极电流的DMM用香蕉插头;J3与J4则是设定为测量Vgs(off)的DMM用香蕉插头。
请注意DMM插孔的极性配置。此配置能确保在测量不同JFET类型时,读数能够正确:N沟道组件的IDSS为正、Vgs(off)为负;P沟道组件的IDSS为负、Vgs(off)为正。
R2与D1用于显示电源输入状态,而R6为限流器提供最小负载。R8则将待测组件(DUT)与DMM测试导线的寄生效应隔离,R9则提供通往大地的放电路径以消散静电。
JFET测量方法
图2示范了使用测试仪测量MPF102这颗N通道JFET的Vgs(off)与IDSS。此组件的规格为最大Vgs(off)为-8V,IDSS为2至20mA。注意照片中是利用DMM的保持功能来固定读值。此版本的供电采用一个从故障路由器拆下的标称12V电源适配器。

图2:使用JFET特性测量电路测试MPF302 N沟道JFET的范例。
图3展示了限流功能的启动情况:针对N通道MPF102,将N-JFET/P-JFET切换置于P-JFET位置即可触发。此时限制电流为52.2mA,而I-LIMIT LED会明显点亮。

图3:对N通道MPF102将开关调至P-JFET情况下的限流示例。
责编:Ricardo
