【光电通信】干货!光纤耦合位移台(四维 / 六维调整架)实操步骤

今日光电 2026-01-15 18:00

今日光电

  有人说,20世纪是电的世纪,21世纪是光的世纪;知光解电,再小的个体都可以被赋能。追光逐电,光引未来...欢迎来到今日光电!


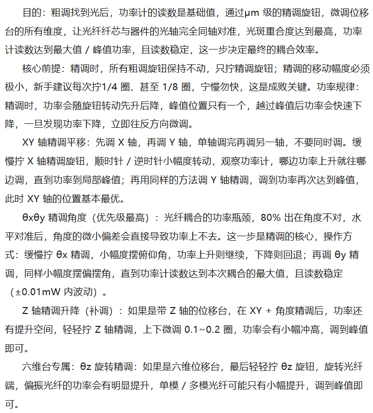
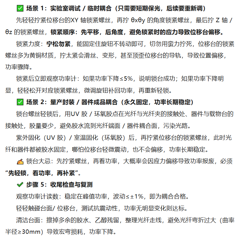
图片

----追光逐电 光引未来----

来源:光机电通汇
图片


申明:感谢原创作者的辛勤付出。本号转载的文章均会在文中注明,若遇到版权问题请联系我们处理。


图片

----与智者为伍 为创新赋能----


【说明】欢迎企业和个人洽谈合作,投稿发文。欢迎联系我们
诚招运营合伙人 ,对新媒体感兴趣,对光电产业和行业感兴趣。非常有意者通过以下方式联我们!条件待遇面谈
图片
图片
投稿丨合作丨咨询

联系邮箱:uestcwxd@126.com

QQ:493826566



图片

评论
  • 2026年了,过去的一年工作和家庭事情都比较多,来面包板比较少。2026年事情好了很多,可以多来面包板分享自己的工作。 在新的一年里。工作方面,继续努力,自己的公司把业务都办理完成,能顺利营业就可以,主要也是为了自己工作方便。主业还是多参加比赛。具体的目标:(1)公司工商注册等都完成。(2)参加教学比赛2次。(3)完成论文3篇,一个项目论文,一个会议论文,这个是确定的,必须完成,自己在写一个论文。(4)参加一次技能比赛,视觉的比赛。 有时候运气也很重要,不是自己的也不去强求了
    curton 2026-01-05 09:59 77782浏览
  • 2026年1月6日,美国CES展会上有一则重磅消息,芬兰初创公司Donut Lab正式推出全球首款可量产全固态电池,该电池不仅实现5分钟满电、10万次循环寿命的性能飞跃,更已完成OEM量产适配,搭载该电池的电动摩托车将于今年第一季度交付用户。这一突破标志着长期停留在实验室阶段的全固态电池技术正式迈入商业化落地阶段,有望彻底解决传统锂电池续航短、充电慢、安全隐患三大核心痛点,为新能源产业带来颠覆性变革。这款全固态电池的性能参数堪称“碾压级”超越传统锂电池。据官方披露,其能量密度达到400Wh/kg
    面包超人Tech 2026-01-09 09:23 1586浏览
  • 在全球变暖、环境污染与生物多样性下降的生态危机下,发展科技的目的已不仅仅在于为各行各业提质增效,还在于促进人与自然的和谐发展。LoRaWAN作为一种面向大规模部署应用的低功耗IoT通信技术,正凭借着低功耗、远距离、大规模连接和低部署成本等特性,成为连接人类社会与自然生态的重要“沟通桥梁”。这座“沟通桥梁”不仅能将自然环境中原本难以察觉、零散分布的生态变化持续转化为可采集与分析的数据形态,使森林、河流、湿地与野生生物“开口说话”,还能帮助管理者在广袤、偏远、环境恶劣的区域中长期、稳定地获取生态数据
    华普微HOPERF 2026-01-13 15:58 413浏览
  • 在高速数据传输的现代世界中,光模块扮演着至关重要的角色。它们如同信息高速公路上的“快递员”,负责将电信号转换为光信号进行远距离传输,再将光信号转换回电信号供设备使用。然而,在这看似简单的光-电转换过程中,有一个不起眼却不可或缺的元件在默默工作——它就是晶振,或称石英晶体振荡器。晶振:电子设备的“心跳”晶振的核心功能是产生稳定的时钟信号。想象一下,如果一场音乐会没有统一的节拍,演奏会变得混乱不堪。同样,在电子设备中,晶振提供的高精度时钟信号就像乐队的指挥,确保所有部件同步工作。在光模块中,这个“指
    TKD泰晶科技 2026-01-04 15:34 1819浏览
  • 文:郭楚妤编辑:cc孙聪颖在硬核的美国科技展上,看到软萌的国宝大熊猫,是不是有一种反差感?这次,长虹将这份独特的“AI科技+国宝熊猫文化”带到了美国拉斯维加斯的CES展上,通过熊猫主题AI家电,以及全品类AI产品,在全球舞台上讲述着属于“东方智慧”的故事。于是,在此次CES展会上,你可以看到AI科技被赋予了文化的温度和脉络。打开长虹AI TV,智能体伙伴“熊猫小白”上线,化身全天候全场景的陪伴者。打开电视里的“熊猫乐园”,能够实时看到熊猫啃竹子、玩耍的治愈画面,仿佛把四川的竹林生态带到了身边。长
    华尔街科技眼 2026-01-08 15:22 1418浏览
  •   今天,做清理,想把闲置有点毛病了的一个老收录机看看还能不能用?  拿起电源线,呵呵,这线早就变硬了,拿到插头,准备插到电源插座上,哈哈,不声不响,插头断掉啦!  拿到了工作台,准备行动,拆解、检查、判断可否修复?  这可是一台够老的机器啦!1985年7月3日买的一台三洋牌手提式立体声收录机,那时是很时兴时髦的产品,发票和说明书都在。  前后左右上下都看了看,   SANYO STEREO RADIO CASSETTE RECORDER MODEL NO. M9805F  SANYO ELE
    自做自受 2026-01-06 21:15 1771浏览
  •        面包板社区选品绝对优品!首先感谢面包板及工作人员在这之前策划了很多可以赚取E币的活动(发技术帖、分享项目经验、回答问题、参会、11-12月每天坚持签到领E币),每一个都几乎与了,所以获利不少,这次活动力度之大更是前所未有,买东西返现!!!再次感谢,比心!!!来看看我买了哪些好宝贝:                     
    甜椒的尾巴 2025-12-31 09:37 2572浏览
  • 在智能家居的网络架构中,Wi-Fi、蓝牙、Zigbee与Thread等通信协议是实现设备无线互联与协同控制的底层逻辑。然而,这些协议在标准体系、寻址方式与网络管理机制上却彼此独立,缺乏统一的互操作框架,在进行跨协议组网时需要依赖中心网关作为“翻译桥梁”,这不仅抬高了全屋智能的部署成本,还增加了系统的网络复杂度与不稳定性。在此背景下,行业迫切地需要一种能跨协议、跨生态与跨品牌通信的统一标准来破局,从而在根本上解决智能家居场景中设备难互联、生态难融合与通信不稳定等问题,将智能家居从“平台主导”阶段全
    华普微HOPERF 2026-01-07 11:08 1410浏览
  • ESP32S3小智开发板烧录指南ESP32S3小智开发板烧录核心需做好硬件接线、烧录模式操作与软件配置,步骤如下: 1. 硬件接线:用USB转TTL模块连接,3.3V接板载3.3V(严禁5V)、GND共地,模块TX接开发板RX(GPIO44)、RX接TX(GPIO43),确保接线无松动。 2. 进入烧录模式:按住板载BOOT键不松,快速按EN复位键,先松EN再松BOOT,此时开发板进入烧录模式。  3. 软件配置:IDF环境下先执行`idf.py set-
    丙丁先生 2026-01-10 12:33 69426浏览
  • 坚 守2025年于风雨飘摇中逝去。多年来,我如老牛耕垦,在这片希望的田野上持续耕耘。尽管每年收成不一、亦因人而异,但“老骥伏枥,志在千里”的古训,始终激励着我前行。过去一年,职场中虽遇波澜,然心境渐趋平和。恰如苏轼《观潮》诗中所喻:庐山烟雨浙江潮,未至千般恨不消。到得还来别无事,庐山烟雨浙江潮。历事后方知,潮起潮落不过常态,唯有坚守本心、专注所为,方能穿透迷雾、踏实前行。一、专利布局与维护全年围绕核心技术及新产品,累计申报发明专利3项、实用新型专利1项,其中2项发明专利已进入实质审查阶段。系统
    广州铁金刚 2026-01-09 10:40 1565浏览
我要评论
0
点击右上角,分享到朋友圈 我知道啦
请使用浏览器分享功能 我知道啦