点击蓝字 关注我们
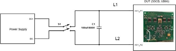
为了评估固态断路器中的 Combo JFET 性能,我们使用了下图所示的评估板 (EVB) 。它用于搭配两个背靠背 UG4SC075005L8S 750 VAC Combo JFET 。 EVB 具备双向电流阻断能力,同时也允许电流双向流动。




温度感测
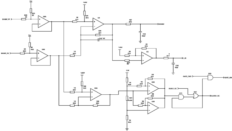
结温可通过测量过驱时的栅源 JFET 电压来感测。测量只能在两个 JFET 都上电的情况下进行。

采用之前推文提到的双放大器温度感测方法, 我们将校准温度 TJ 与栅源电压曲线 VG_JFET 进行了比对。 此方法能够消除低压 MOSFET 的电压降引起的偏移。

由于两个 MOSFET 上的漏源电压可以相互抵消(与电流方向无关),因此很容易绘制一条反映两个 JFET 栅源电压测量结果平均值的曲线。这样,我们就能推导出整个 MOSFET VGS 范围内的正确结温。


通过 JFET 栅极电压降感测的结温 TJ 曲线, 也可用于绘制 Combo JFET 的归一化导通电阻测量结果在给定 TJ范围内的曲线。 下图假设 VGS 为 12 V, 电流 ID 为 80 A。漏源电压与导通电阻的关系由如下导通电阻公式表示:


采用 EVB 测量电流有两种方法。 下方图表展示了分流电阻法的结果。 两个分流电阻被插入共源点。 该方法的结果具有非常令人满意的线性度。
第二种方法基于对漏源电压 VDS 和温度 T J 的测量结果进行估算, 而温度本身由导通电阻 RDS(on) 推导得到。 该方法的结果确实存在一定程度的非线性。

过流保护


栅极电阻 RG 的测试范围为 4.7 Ω 至 300 Ω。 每次测试所呈现的曲线与下图所示 100 Ω 测试的结果大致相同。 利用电容中储存的能量, 电流迅速提高到约 650 A。 此时, 比较器触发保护机制, 在约 7.5μs时安全关断电路。

前文介绍了浪涌电流限制的概念 , 并说明了要在更高电压下更快速 、更安全地关断电路, 必须使用固态断路器。
任何元件在用于限制浪涌电流之前 , 首先必须以线性模式 运行。 这是场效应晶体管最为人熟知的模式 , 其特点是输出波形会保留输入的形状和频率 , 包括信号被放大时。 线性模式( 也称为“ 有源模式” ) 要求宽裕的安全工作区(SOA) , 并确保热稳定性。
为了达到最佳效果 , 浪涌限制元件应兼具短路和过流保护功能 。 为确保实现这一目标, 开关速度必须可控 , 以限制电压过冲。 它还必须能够高度稳健地处理高峰值电流。


125 °C 时安森美(onsemi) 1200 V JFET 的输出特性
在实际应用中, 安森美 JFET 器件在所谓的饱和区( 涵盖大部分有源区 ) , 往往展现出更为平坦的特性曲线 。 这不是“ 线性模式 ” 得名的真正原因 , 但它足够直观 , 便于作为一个参考指标。 紧接着欧姆区, 在 VDS 超过阈值电压之后,仍有一小段区域可被视为非线性区域 。 当电流输出保持平坦时, 开始进入线性模式。
JFET大部分工作时间都处于线性式 。 在此期间, 热量会在芯片中产生, 并扩散到整个封装 , 最终通过散热器消散 。
在线性模式下, JFET对 VDS 不敏感, 但对用于控制电流的VGS 仍然非常敏感。
在线性模式下 , 栅源电压大于夹断电压 , 漏源电压已超过阈值点。 漏极电流 ID 等于该阈值点的平方乘以跨导参数 k, 反映芯片将电压变化转换为电流变化的能力 。 这些参数体现在下方的公式中。

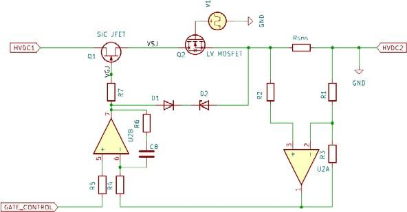
为使 SiC JFET 能够用于限制浪涌电流, 下方的电路在 Q1 处使用 SiC JFET 器件作为恒流源。 电阻 RS 与 JFET 和输出 HVDC 2 串联, 用作反馈元件。 电流 Is 从输入 HVDC 1 流到 JFET , 再流经电阻 RS , 在 RS 两端产生一个电压。 这将设置栅源电压 VGS, 进而设置电流。






更复杂的电路版本借助放大器增加了反馈控制 。 下方电路图展示了一 个常关配置, 通过将 SiC JFET 与常关型低压MOSFET 串联配对来实现。 在该电路中, 齐纳二极管 D2 将JFET 栅极连接到 MOSFET 源极, 而运算放大器未通电, 使JFET 保持关断状态。


功率半导体器件并联时 , 必须重点关注反馈导致的寄生振荡 。 这种情况可通过调整开关速度来避免。 通过提高 R7 处的栅极电阻, 开关速度可以成比例地降低。电压和电流变化率都会减小。
然而, 这样做的一个代价可能是栅极电荷较高 。 因此, 栅极驱动环路的设计和布局至关重要。 当安森美 SiC JFET 在箝位感性负载下关断时, 电流会从 JFET 沟道转移到另一条路径 , 流经漏栅电容 、 栅极电阻和栅极驱动器 。 输出电容的几乎所有充放电电荷都是由栅极驱动器通过栅极电阻提供或移除的 , 而非借助负载电流 。这使得开关速度极佳 , 如下方结果所示 , 同时最大限度地抑制了振铃 , 避免了寄生振荡的产生。

未完待续。
⭐点个星标,茫茫人海也能一眼看到我⭐


