
软硬云协同筑壁垒,AI 赋能打开成长空间
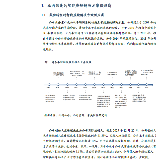
◼ 公司是业内领先的智能座舱解决方案供应商,软硬云一体化革新核心竞争力:公司建立于2009 年的汽车智能产业的早期阶段,最初专注于车联网系统的研发,2018 年公司将重心转移至集成软件、硬件和云端服务的智能座舱解决方案,并逐渐巩固行业内的领先地位。公司目前设立有6 个研发中心及3 个制造基地,是业内领先的综合型智能座舱和智能网联全栈解决方案供应商。公司客户众多,累计超50 个品牌,其中理想作为公司的核心客户,2024 年以来其业务带动公司营收快速增长。
◼ 汽车智能化升级持续迭代,公司地位不断提升:当前国内及全球乘用车智能座舱渗透率稳步提升,带动智能座舱渗透率稳步推进,中国市场渗透率自2019 年35.3%快速上升至2025 年75.9%;全球市场渗透率自2019 年38.40%快速上升至2025 年59.40%。国内/全球乘用车智能座舱解决方案市场规模成长迅速,2024 年中国乘用车智能座舱解决方案行业的市场规模为1290 亿人民币,2029 年预计将达到2995 亿人民币。同时受益于高通在智能座舱芯片行业的领先地位及华为地位快速提升,公司市场地位稳步提升。
◼ 高通华为双生态深度绑定,“擎”系列全栈技术筑牢壁垒,高端域控放量引领增长。公司与高通技术公司的合作进一步扩展,将共同打造搭载骁龙座舱平台至尊版(QAM8397P)的新一代智能座舱解决方案。同时,公司与高通的合作不断双向加深,为长期稳定合作夯实基础。公司自2018 年起与华为合作不断深入,2025 年华为智能汽车解决方案BU 与公司达成了智能车控模组合作意向,进一步加深了智能车控模组伙伴合作关系。公司开发的擎OS、擎Core 与擎Cloud 共同构成了博泰“软硬件云一体化”战略的核心技术栈,三者一体支撑了博泰智能座舱解决方案的可扩展性、快速定制化和持续演进能力。同时,公司域控产品高端化升级趋势明显,自2025 年9 月上市以来,已获得4 个高端智能座舱重要定点项目。






















温馨提示:扫码加入《智车文库》知识星球1年内免费下载星球内所有报告,含:乘用车、商用车、Tier1、智能驾驶、智能座舱、汽车芯片、车路云、汽车出海、AI+汽车、线控悬架、新能源三电热管理、消费者研究、车展报告、两轮车、具身智能、低空飞行等几十个细分领域研究报告。