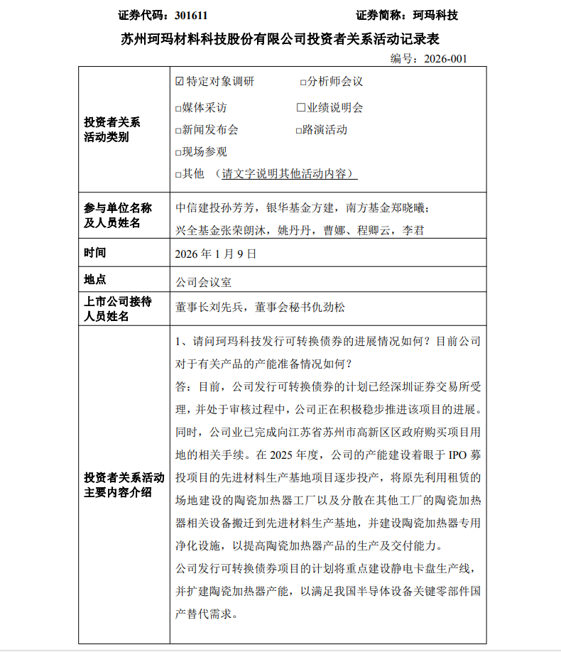
2026年1月9日,珂玛科技在投资者交流活动中系统披露了可转债进展、产能建设、产品性能及外延并购四大关切。

图片来源:珂玛科技公告截图
另外,#珂玛科技 在投资者交流活动中系统披露了可转债进展、产能建设、产品性能及外延并购四大关切。
公司表示,可转债申请已获深交所受理并正处审核阶段,同步完成苏州高新区项目用地购置;募投将重点新建静电卡盘产线并进一步扩大陶瓷加热器产能,以满足半导体设备关键零部件国产替代需求。2025年内,公司先把原先分散于各租赁场地的陶瓷加热器设备整体迁入IPO募投的先进材料生产基地,并配套建成洁净车间,显著提升交付保障能力。
在性能对比方面,珂玛科技自2023年四季度起已实现陶瓷加热器批量出货,产品用于晶圆厂薄膜沉积环节,关键指标已满足主流客户制程要求。公司透露,将持续优化材料配方与工艺,开发更耐腐蚀、耐高温、等离子冲刷寿命更长的迭代型号,以缩小与国际龙头在极致工艺窗口和长期可靠性上的差距。
针对静电卡盘产业化进度落后于陶瓷加热器的疑问,公司解释称,两者研发起点不同:陶瓷加热器自2016年承担国家02专项至今积累九年,而静电卡盘项目2020年才启动,仅五年多时间;加之材料体系由氮化铝转为氧化铝,工艺流程差异大,导致验证周期更长。
目前,12英寸ICP/CCP刻蚀机用Monopolar静电卡盘已通过设备厂验证并小批量生产,多区加热版本亦交付客户端测试。珂玛科技计划借助可转债资金建设专业产线,复制陶瓷加热器的全流程技术闭环,快速提升静电卡盘良率与性能指标。
关于外延扩张,公司明确将并购作为长期成长路径之一。2025年7月完成的苏州铠欣73%股权收购是首单案例,其CVD碳化硅涂层及块体陶瓷技术与珂玛现有高纯氧化铝、氮化铝结构陶瓷形成互补,正同步推进销售渠道、供应链及信息系统整合。
未来并购将聚焦三大方向:一是半导体设备零部件领域的功能-结构一体化模块及特殊工艺;二是陶瓷材料在新能源、化工环保、生物医药、汽车等场景的跨行业应用;三是高纯氮化铝、碳化硅微粉等上游粉体环节。公司表示,所有潜在项目将严格遵循法律法规,及时履行信息披露义务。


集邦化合物半导体整理
关于集邦

TrendForce集邦咨询是一家全球高科技产业研究机构,研究领域涵盖存储器、AI服务器、集成电路与半导体、晶圆代工、显示面板、LED、AR/VR、新能源(含太阳能光伏、储能和电池)、AI机器人及汽车科技等前沿科技领域。凭借多年深耕,集邦致力于为政企客户提供前瞻性的行业研究报告、产业分析、项目规划评估、企业战略咨询及品牌整合营销服务,是高科技领域值得信赖的决策伙伴。
